

Introduction
5G enabled VANET or Vehicular network is a category of a self-organizing network that is networked with the neighboring vehicles using the technology of OBU. This is deployed for two main purposes; safety and infotainment. The aim of this research paper is to overcome the shortcomings and issues associated with the existing technology; privacy, integrity, credibility of the message transmitted, and mitigation of cyber-attacks vulnerabilities.
PhD in Blockchain-based trust authentication in 5G VANET
Idea
The idea behind this research is to propose a concrete, inexpensive and practical solution that can offer authentication to the 5G based VANET. Though many such schemes are proposed in the past, but their inexpensiveness and inability to be used in the real world has made them inefficient.
Issues in the existing technology
In the current technology, the messages are transmitted in an open environment which demands for a robust security system. The violators can easily intercept, modify and replay the messages that are transmitted by hacking the communication channels which harms the structure of the entire vehicular network.
Approach
In the proposed research model, the elliptic curve algorithm is used to transmit the messages in a secure environment with lower computation overheads. Also, this model has a technique to decrease the count of messages that are not coming from a credible and protected source. We have reused the available cellular network infrastructure as they will reduce the cost of using the VANET.
The main agenda of the proposed model is to develop a novel and practical 5G enabled VANET, using a lightweight message authentication system and RSMA protocol with an elliptic curve cryptosystem.
The proposed model is based on three assumptions; TA is trustworthy, VANET has no hidden data, and the time is in sync with respect to all the parts of the vehicular network.

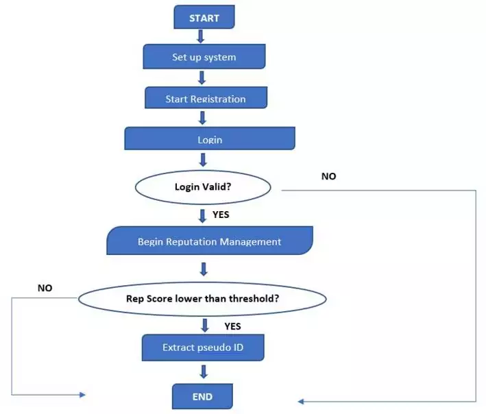
Proposal
To begin with, a reputation system is used to decrease the count of messages from untrusted sources. A VANET with a reputation score lower than the threshold score is inefficient to participate in the network communication process.
Secondly, a lightweight framework is to be designed that will be responsible for transmitting authenticated messages. The proposed framework is constructed in the absence of RSU participation as it tends to make the structure prone to cyber-attacks.
Lastly, a security proof is conducted that portrays the credibility of the proposed model. We have used elliptical curve cryptographs and moreover, our model supports batch verification, hence making it faster and credible.
Our experts provide complete guidance for PhD in Blockchain-based trust authentication in 5G VANET. PhD in Blockchain-based trust authentication in 5G VANET , paper writing and coding implementation support contact us.
